メニュー
ホーム
ニュース
お知らせ
同窓会について
同窓会便り
アルバム
メニューを閉じる
同窓会について
HOME
同窓会について
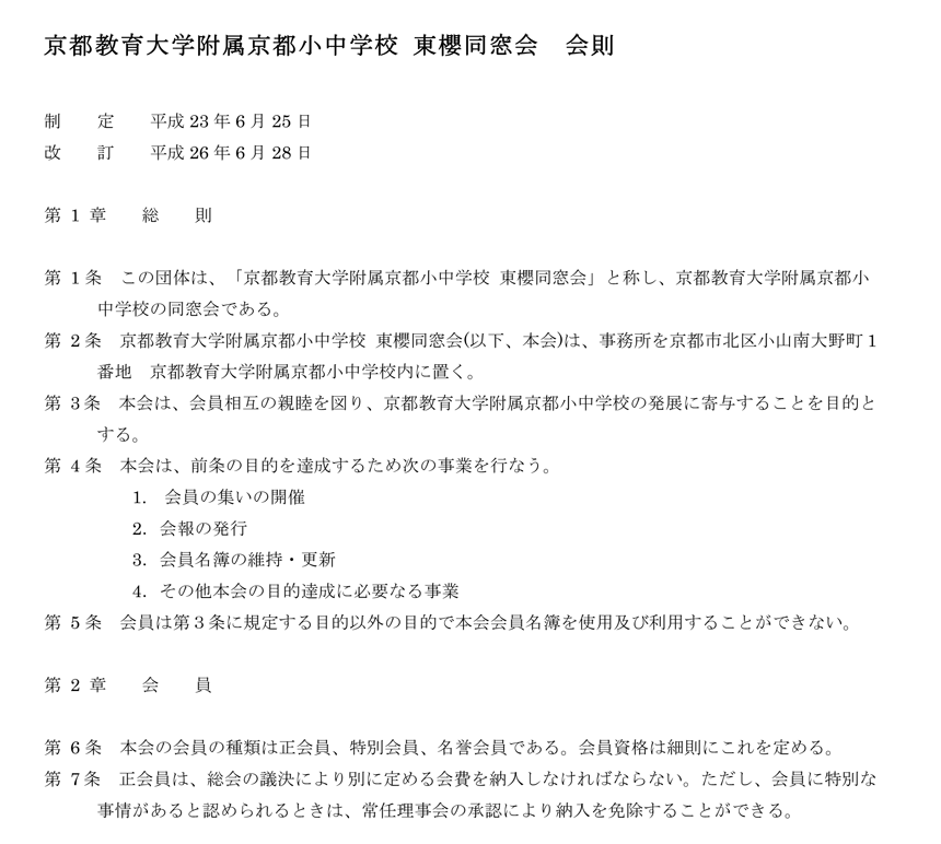
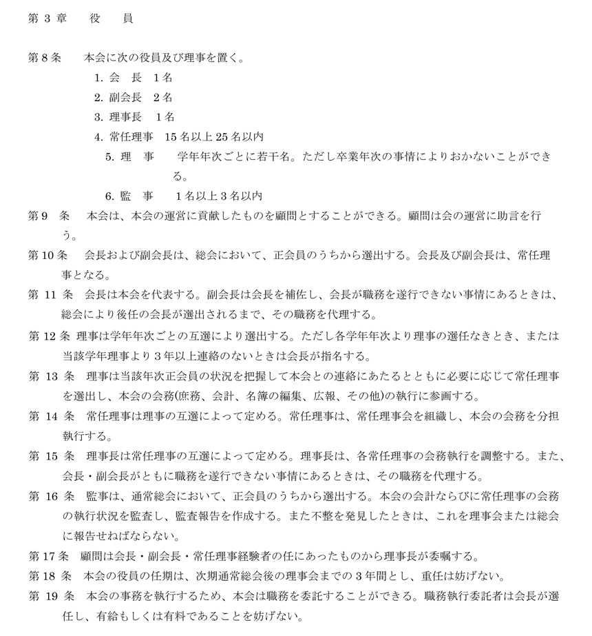
東櫻同窓会 会則
東櫻同窓会 会則
同窓会について
東櫻同窓会 沿革
東櫻同窓会 会則
校歌
ホーム
ニュース
お知らせ
同窓会について
同窓会便り
アルバム
検索
検索
同窓会への連絡
リンク
Web版 東櫻だより
京都教育大学附属京都小中学校
コンテンツに戻る